磨削是以磨具作為切削工具的加工方法。磨具的種類主要有:砂輪、油石、磨頭、砂瓦、砂布、砂紙和研磨膏等,其中砂輪的應用最為普遍。

圖5.2.67 砂輪的結構與組織
砂輪是由許多細小磨粒用結合劑黏結而成的一種多孔物體,如圖5.2.67所示。砂輪的特性對加工精度、粗糙度和生產率影響很大。砂輪的特性包括磨料、粒度、結合劑、硬度、組織、形狀和尺寸等。
1)磨料
磨料是砂輪和其他磨具的主要原料,直接擔負切削工作。其應具有較高的硬度、耐熱性和一定的韌性,在切削過程中受力破碎后還要能形成尖銳的棱角。常用磨粒見表5.2.3。
表5.2.3 常用磨料

注:括號內為舊國際代號。
2)粒度
粒度是指磨料顆粒的大小,分為磨粒和微粉。磨粒用篩選法分類,粒度號以其所通過的篩網上每英寸長度內的孔眼數來表示。粒度號數字越大,磨粒越小。當磨料顆粒的直徑小于50 μm時稱為微粉(W)。微粉用顯微測量法分類,其粒度號以磨料顆粒的實際尺寸來表示。磨料粒度號及顆粒尺寸見表5.2.4。
磨料粒度的選擇,主要與加工表面的粗糙度、生產率以及工件硬度有關。一般來說,磨粒越細,磨削的表面粗糙度R a值越小,生產率越低。
表5.2.4 磨料粒度號和顆粒尺寸

注:比24#更粗的磨粒和比W5更細的微粉表中未列出。
粗磨時選用較粗的磨粒(36#~60#)。因為粗磨粒制成的砂輪有較大的氣孔,不易堵塞和發熱,可選用較大的磨削深度,獲得較高的生產率;精磨時選用較細的磨粒(60#~120#),可獲得較好的表面加工質量;硬度低、韌性大的材料,為了避免砂輪堵塞應選用較粗的磨輪;對于螺紋等成形磨削,為了提高和保持砂輪的輪廓精度,應選用較細的磨粒(100#~280#);鏡面磨削、精細珩磨、研磨及超精加工一般使用微粉。
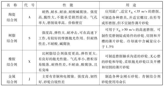
3)結合劑
結合劑的作用是將磨料黏合成具有一定強度和形狀的砂輪。砂輪的強度、抗沖擊性、耐熱性及抗腐蝕能力,主要取決于結合劑的性能。常用結合劑的種類、性能及用途見表5.2.5。
表5.2.5 常用結合劑

4)硬度
砂輪的硬度和磨料的硬度是兩個不同的概念。砂輪的硬度是指砂輪表面的磨粒在外力作用下脫落的難易程度。容易脫落的為軟,反之為硬。同一種磨料可做成不同硬度的砂輪,這主要取決于結合劑的性能、分量以及砂輪的制造工藝。常用砂輪的硬度等級見表5.2.6。
表5.2.6 常用砂輪硬度等級

注:超軟、超硬的等級未列入,表中1,2,3表示硬度遞增順序。
砂輪硬度選擇合適時,磨削過程中磨鈍的磨粒即可自行脫落,露出新的磨粒而繼續磨削。若砂輪選得太軟,磨粒尚未鈍化即過早脫落,不僅增加砂輪消耗,且使砂輪失去正確形狀而影響加工精度;若砂輪選得太硬,磨粒鈍化后不能及時脫落,會使砂輪孔隙被磨屑堵塞,造成磨削力增大,磨削熱增多,從而使表面質量降低,使工件產生變形甚至燒傷,生產率降低。
一般說來,磨削硬材料,砂輪硬度應低一些;反之,應高一些。有色金屬韌性大,砂輪孔隙易被磨屑堵塞,一般不宜磨削。若要磨削,則應選較軟的砂輪。成形磨削和精密磨削時為了較好地保持砂輪的形狀精度,應選較硬的砂輪。一般磨削常采用中軟級至中硬級砂輪。
5)組織
砂輪組織是指砂輪中磨料、結合劑、氣孔三者體積的比例關系。砂輪組織的號數是以磨料所占百分比來確定的。磨料所占的體積越大,砂輪的組織越緊密;反之,組織越疏松,如圖5.2.67所示。砂輪組織分類見表5.2.7。
表5.2.7 砂輪組織分類及其選擇

6)形狀與尺寸
根據機床類型和磨削加工的需要,砂輪制成各種標準的形狀和尺寸。常用的幾種砂輪形狀、代號和用途見表5.2.8。
砂輪的特性一般用代號和數字標注在砂輪上,未注組織號的為中等組織,有的砂輪還標出安全速度。
砂輪特性標志及其含義舉例如下:

表5.2.8 常用砂輪形狀、代號和用途

一般來說,磨削時應按上述特性合理選用砂輪。但由于砂輪更換較為麻煩,除生產批量較大,或磨削非常重要的工件,或工件材料的硬度較懸殊外,只要機床上安裝的砂輪大致符合要求,通過修整砂輪和選用適當的磨削用量即可使用。













